Logo Diagrama de proceso y flujo de trabajo

Diagrama de nivel

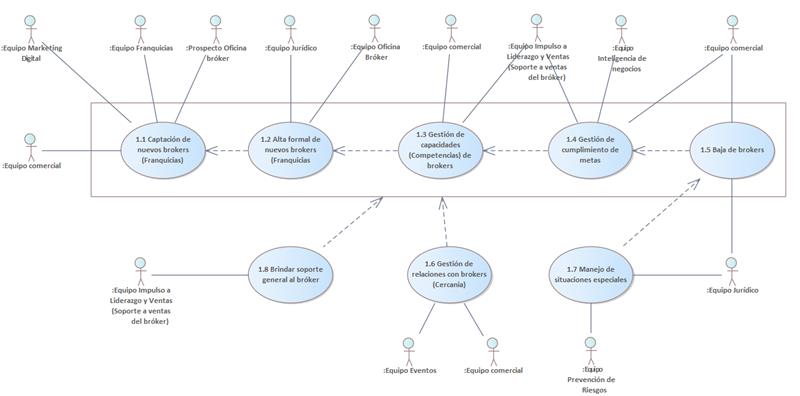
Aqui se muestran las areas que participan en este sub-proceso:

Cadena de valor 1

A continuación visualizaremos la cadena de valor 1: